产业新闻
突破性层级壳技术问世:钙钛矿纳米晶体实现近100%量子产率与商用级稳定性

1 月 15 日,国际顶级学术期刊《Science》以重磅研究论文形式,刊发了一项足以改变光电子产业格局的革命性成果:由首尔国立大学、剑桥大学、帝国理工学院等全球 20 余所顶尖机构联合组成的科研团队,成功研发出层级壳(Hierarchical Shell, HS)稳定化技术。该技术首次实现了钙钛矿纳米晶体(PeNCs)在固态薄膜中近 100% 的光致发光量子产率(PLQY),同时攻克了该材料长期面临的光、热、湿度稳定性难题,彻底打破了高效发光与商用寿命不可兼得的行业困局,为下一代显示、照明、生物光电子等领域的技术升级与商业化应用铺平了道路。



图1. 一种层级壳可实现晶格界面互锁,将胶体钙钛矿纳米晶转化为具备商业应用价值的固态发光体

百年技术瓶颈与钙钛矿的 “甜蜜烦恼”

发光材料作为现代科技的核心基础,广泛支撑着显示面板、固态照明、生物传感、光学通信等关键领域的发展。理想的固态发光体必须同时具备强吸收能力与高量子产率,才能最大化光转换效率,进而降低能源消耗。然而,一个困扰全球科研界和产业界近百年的技术瓶颈始终存在:当发光材料集成到致密固态薄膜中时,浓度猝灭效应与自吸收现象会不可避免地导致量子产率大幅下降,使得几乎所有已知固态发光体的外量子产率始终难以突破65%。

钙钛矿纳米晶体(PeNCs)的发现曾为行业带来曙光。这类材料凭借超高吸收系数、优异的色纯度和溶液状态下超过 95% 的光致发光量子产率,被公认为最具潜力的下一代光转换材料。从理论上讲,钙钛矿纳米晶体有望突破传统发光材料的性能上限,实现更高的光转换效率和更广阔的应用场景。然而,钙钛矿固有的软离子晶格结构与不稳定表面,使其极易受光、热、湿度等环境因素影响,发生晶格膨胀、离子迁移、表面氧化等一系列降解反应,导致量子产率急剧衰减,使用寿命大幅缩短。

研究团队通过深入研究首次揭示了钙钛矿纳米晶体的核心降解机制:其劣化过程遵循 “晶格 - 界面互联路径”—— 光或热诱导的晶格膨胀会削弱离子键合力,加速离子迁移,进而引发表面氧化和水合反应;而表面化学反应又会进一步破坏晶格结构,形成恶性循环。这一发现表明,传统的稳定化策略如聚合物封装、氧化物壳层包覆、配体交联等,仅能作为被动屏障阻挡水分和氧气侵入,无法从根本上抑制晶格膨胀与离子迁移,自然难以同时满足高量子产率与商用稳定性的双重要求。

更具挑战性的是,钙钛矿纳米晶体的组成极具多样性,包括全无机、有机 - 无机杂化、混合卤化物、混合阳离子等体系,不同体系的降解路径差异显著。例如,有机 - 无机杂化钙钛矿虽能实现符合 ITU-R BT.2020 标准的纯绿光发射,却对湿度和热量极为敏感;碘化物富集型钙钛矿则易发生氧化和相分离;混合卤化物钙钛矿在光照下容易出现相分离现象。这些特性使得单一稳定化方案难以通用,进一步制约了钙钛矿技术的商业化进程。长期以来,钙钛矿纳米晶体始终停留在实验室阶段,无法真正走向市场应用,成为行业内 “看得见、用不上” 的“甜蜜烦恼”。

此外,商用化应用还对发光材料提出了诸多严苛要求:需满足在 60℃、90% 相对湿度条件下,光致发光量子产率下降 10% 的时间(T₉₀)超过 1000 小时,在连续蓝光照射下 T₉₀超过 10000 小时;同时需具备良好的组成兼容性、加工性能和生物安全性。这些要求共同构成了钙钛矿纳米晶体商业化的多重门槛,亟待颠覆性技术突破。



图2. 层级壳结构对钙钛矿晶格的限制作用

层级壳结构构建“晶格 - 界面互锁”防护体系

针对钙钛矿纳米晶体的固有缺陷,首尔国立大学 Tae-Woo Lee 教授团队创新性地提出 “晶格 - 界面互锁” 稳定化策略,通过设计独特的层级壳(HS)结构,从根本上阻断了 “晶格 - 界面互联降解路径”,实现了高效发光与长期稳定的统一。这一技术突破的核心在于从被动防护转向主动调控,通过多层级、化学键合的结构设计,同时锁定晶格与稳定表面。

(一)三维互锁结构:多层协同打造稳定 “铠甲”

层级壳结构由相互键合的 PbSO₄内层、SiO₂中间层和硅氧烷聚合物外层构成,形成一个一体化的晶格 - 界面互锁网络,每层均承担着关键且不可替代的作用,层层递进、协同防护:

PbSO₄内层:具有超高晶格能,能够直接与钙钛矿核心晶格形成强化学键合,有效锁定表面离子、钝化表面陷阱态,从源头抑制离子迁移和缺陷形成。这一层的设计直击钙钛矿晶格软化的核心问题,为整个结构提供基础稳定性;

SiO₂中间层:通过APTES与PbSO₄内层形成化学耦合,不仅强化了内层与钙钛矿核心的结合力,还构建起一道致密的物理屏障,阻挡外界水分、氧气与核心材料接触,同时进一步限制晶格膨胀;

硅氧烷聚合物外层:通过Si-O共价键与SiO₂中间层紧密连接,确保钙钛矿纳米晶体在硅氧烷树脂中均匀分散,避免团聚导致的浓度猝灭,同时提供额外的空间限制和环境屏蔽,进一步提升结构稳定性和加工性能。

这种三层结构并非简单的叠加,而是通过化学键合形成的统一稳定体系,能够同时调控晶格动力学与表面化学性质,实现对钙钛矿纳米晶体的全方位、主动式保护,彻底区别于传统被动防护策略。

(二)精准可控工艺:规模化生产的坚实基础

为实现层级壳结构的均匀制备与批量生产,研究团队开发了一套精准可控的多步骤制备工艺,确保产品的一致性与可重复性:

表面重构与内层形成:通过定制合成的(APTES)2SO4试剂,对钙钛矿纳米晶体核心进行表面处理。该试剂能在 2 分钟内选择性刻蚀表面 CsBr,形成富 Pb²⁺终端,进而原位生成厚度仅 0.2 nm 的 PbSO₄单层膜。这一过程既能实现高效表面钝化,使钙钛矿溶液的量子产率从 46% 提升至 99%,又能避免晶格应变,保障核心光学性能;

中间层沉积:在甲苯溶剂中,通过TMOS的可控水解反应,在PbSO₄内层表面形成厚度约 2.5nm 的 SiO₂薄膜。该薄膜与APTES形成共价桥接,进一步强化界面结合力,同时保持钙钛矿核心的光学与结构完整性;

外层聚合与薄膜成型:将包覆PbSO₄-SiO₂双层结构的钙钛矿纳米晶体与硅氧烷前驱体混合,通过原位聚合反应形成硅氧烷聚合物外层。最终形成的层级壳 - 钙钛矿复合材料可通过棒涂、卷对卷印刷等工艺制备成均匀薄膜,满足不同应用场景的需求。

该制备工艺具有极高的批量重复性,10个连续批次的HS-MAPbBr₃薄膜均能稳定超过商用老化基准,且材料总产率可达75%—— 其中PbSO₄/SiO₂沉积过程的产率接近100%,仅在后续聚合过程中因前驱体附着产生约25%的损耗,为后续工业化生产奠定了坚实基础。更重要的是,该技术具有广泛的组成兼容性,可适用于全无机、有机 - 无机杂化、混合卤化物、纯碘化物和混合阳离子等各类钙钛矿纳米晶体体系。



图3. 层级壳结构修饰型钙钛矿纳米晶体的老化稳定性

(三)核心作用机制:从源头阻断降解循环

通过GIWAXS、DFT计算、XPS等先进表征技术,研究团队清晰揭示了层级壳结构的稳定化机制:

晶格锁定效应:在光照射或加热条件下,未修饰的钙钛矿纳米晶体会发生明显晶格膨胀,产生拉伸应变,削弱离子键合力并导致晶格软化;而层级壳修饰后的钙钛矿纳米晶体热膨胀系数大幅降低,有效锁定了晶体结构;

界面稳定作用:DFT计算表明,仅0.1%的晶格膨胀就会显著增强H₂O和O₂分子在钙钛矿表面的吸附能力,并降低Br⁻离子的迁移势垒,加速表面水解和氧化反应;层级壳通过抑制晶格膨胀,从源头阻断了这一连锁反应;

动力学调控:层级壳结构还能抑制激子-声子耦合,使纵向光学声子能量从裸钙钛矿的33.8meV降至接近零,稳定晶格动力学,避免发光中心从亮态向暗态转换,确保高量子产率的长期保持。

此外,研究团队还通过系统实验证实,二价铅盐壳层是形成互锁界面层的关键,其中PbSO₄的稳定效果最优;而外层APTES-SiO₂-硅氧烷层则是实现完全晶格 - 界面锁定的必要条件,缺少任何一层都会导致稳定性大幅下降。这种 “锁晶格 + 稳表面” 的双重作用,打破了钙钛矿纳米晶体的降解循环,为其实现高量子产率与长寿命提供了核心保障。



图4. 分级壳层的广泛适用性

关键指标刷新行业纪录,满足商用需求

层级壳技术的应用,使钙钛矿纳米晶体的综合性能实现革命性突破,在量子产率、稳定性、光谱可调性、加工性能、生物安全性等关键指标上均达到或超越商用标准,展现出巨大的应用潜力。

(一)量子产率突破极限:近100% 效率实现光子循环

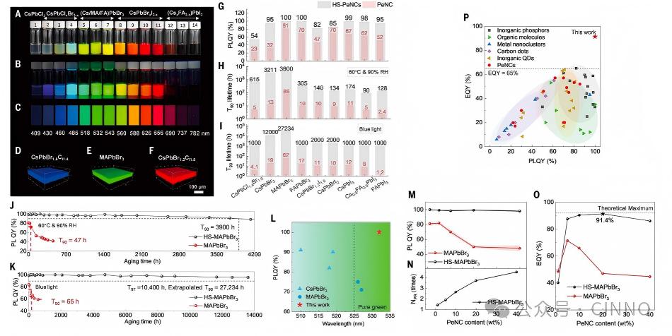
测试结果显示,HS-MAPbBr₃薄膜的光致发光量子产率达到100.0%,彻底抑制了非辐射复合过程,将传统发光材料中有害的自吸收现象转化为高效的光子循环。随着钙钛矿纳米晶体浓度从 1 wt% 增加到 40 wt%,其光致发光量子产率仅从 100.0% 轻微下降至 98.1%,内部量子产率始终保持在 99.6% 以上,展现出卓越的抗浓度猝灭性能。

超高量子产率带来了外量子产率的历史性突破:20 wt% 的 HS-MAPbBr₃薄膜外量子产率达到 91.4%,接近理论最大值 92.0%,远超此前所有报道的固态发光体,包括稀土磷光体、有机分子、传统量子点、碳点和金属纳米簇等。

定量建模分析表明,HS-MAPbBr₃薄膜中光子平均循环次数随浓度增加而显著提升,从 1 wt% 时的 1.42 次增至 40 wt% 时的 4.49 次,光子循环效率从 0.267 提升至 0.777。这意味着,每一个被重新吸收的光子都能被高效再发射,彻底改变了传统发光材料中自吸收导致能量损耗的固有缺陷。同时,HS - 钙钛矿纳米晶体还能增强硅氧烷薄膜内的光散射,减少波导模式造成的光学损耗,进一步提升光取出效率。



图5. 层级壳体结构型钙钛矿纳米晶体的可加工性

(二)稳定性全面达标:严苛环境下远超商用基准

HS - 钙钛矿纳米晶体在各类严苛环境测试中均表现出卓越的稳定性,完全满足商业化应用对使用寿命的要求,部分指标甚至远超行业预期:

湿热稳定性:HS-CsPbBr₃薄膜在 60℃、90% 相对湿度的加速老化条件下,光致发光量子产率下降 10% 的时间(T₉₀)达到 3211 小时;对湿度和热量极为敏感的有机 - 无机杂化体系 HS-MAPbBr₃薄膜,在相同条件下 T₉₀达到 3900 小时,是商用基准(1000 小时)的 3.9 倍;

光稳定性:HS-CsPbBr₃薄膜在 180 W/m² 的连续蓝光照射下,T₉₀达到 12000 小时;HS-MAPbBr₃薄膜经拉伸指数拟合外推的 T₉₀高达 27234 小时(约 37 个月),是商用基准(10000小时)的 2.7 倍,较裸膜提升超过 400 倍;

水环境稳定性:HS-CsPbBr₃薄膜在水中浸泡 90 天后,仍能保持近乎恒定的光致发光量子产率,展现出优异的防水性能,彻底改变了钙钛矿材料遇水易降解的固有缺陷;

长期存储稳定性:HS - 钙钛矿纳米晶体胶体溶液在室温条件下可稳定存储超过 400 天,无明显发光衰减,为规模化生产和运输提供了便利。

更重要的是,在整个老化过程中,HS - 钙钛矿纳米晶体薄膜的发光光谱保持高度稳定,无峰值偏移或半峰宽展宽现象,确保了应用场景中颜色的一致性。XPS 测试表明,即使经过 3000 小时湿热老化或 4000 小时蓝光照射,HS - 钙钛矿纳米晶体的表面化学性质仍未发生改变,未出现 Pb-O 和 CO₃²⁻等降解产物的特征峰,证实了其结构完整性。

(三)光谱可调性广:全波段覆盖满足多元需求

该层级壳策略具有极强的普适性,成功稳定了多种组成的钙钛矿纳米晶体,实现了 409 至 783 nm 的精准可调发射波长,全面覆盖蓝光、绿光、红光及近红外光波段,为全色显示、多波段传感等应用提供了全方位解决方案:

混合卤化物体系:HS-CsPbBr₁.₂I₁.₈薄膜在连续蓝光照射下可稳定发光超过 2000 小时,而裸膜仅能稳定 11 小时,有效抑制了光诱导相分离;

碘化物富集体系:HS-APbI₃的湿热稳定性提升 10 倍以上,光稳定性提升 100 倍以上,解决了碘化物钙钛矿易氧化、相稳定性差的难题;

有机 - 无机杂化体系:HS-MAPbBr₃、HS-FAPbBr₃等杂化体系均实现了高量子产率与长寿命的统一,其中 HS-MAPbBr₃的纯绿光发射(525-535 nm)完全符合 BT.2020 标准,性能超越商用 CdSe-ZnS 量子点;

全无机体系:HS-CsPbCl₃、HS-CsPbBr₃等全无机钙钛矿均实现了近100%量子产率和长期稳定性,拓展了高稳定性场景的应用可能。

各类 HS - 钙钛矿纳米晶体均可形成均匀无团聚的固态薄膜,蓝光、绿光和红光薄膜的共聚焦显微镜图像显示,材料分散均匀,发光一致性良好,为后续器件集成提供了优质基础。



图6. 层级壳体结构型钙钛矿纳米晶体的显示应用

(四)加工性能优异:兼容规模化制造工艺

HS - 钙钛矿纳米晶体在硅氧烷树脂中具有良好的分散稳定性和加工适配性,可兼容多种规模化制造工艺,为工业化应用提供了关键支撑:

卷对卷印刷:成功制备出大面积柔性绿色 HS-MAPbBr₃和红色 HS-CsPbBr₁.₂I₁.₈薄膜,最大可实现 3200 mm×600 mm 的大面积制备,展现出工业化生产潜力;

喷墨打印:可实现高精度钙钛矿图案化,满足个性化器件制备和柔性电子应用需求;

光刻图案化:能够制备最小尺寸为 3 μm 的微图案,像素密度达到 3522 像素 / 英寸(PPI),完全满足增强现实(AR)、虚拟现实(VR)近眼显示等高端应用的高分辨率要求。

研究团队已成功演示了基于 HS - 钙钛矿纳米晶体的全系列显示原型器件,包括 4K 超高清显示面板(3840×2160 像素)、10.1 英寸平板电脑、28 英寸和 32 英寸专业显示器,以及 43 英寸和 75 英寸超大尺寸电视。这些器件的色域覆盖达到 Rec. 2020 标准的 97% 以上、NTSC 标准的 131% 和 sRGB 标准的 185%,远超现有液晶显示器(LCD)、磷化铟(InP)量子点显示器和有机发光二极管(OLED)显示器的色域表现,呈现出更逼真、更鲜艳的色彩效果。

开启低能耗高画质技术新纪元,撬动千亿市场

该研究成果通过创新的层级壳稳定化策略,首次实现了钙钛矿纳米晶体近 100% 量子产率与商用级稳定性的完美统一,不仅解决了困扰该领域多年的核心技术难题,更开辟了固态发光材料设计的新范式,其对产业影响深远且广泛。

研究团队负责人、首尔国立大学 Tae-Woo Lee 教授表示:“层级壳技术的突破让钙钛矿纳米晶体真正具备了商业化应用的核心条件。我们相信,这种兼具高量子产率、长寿命和优异加工性能的新型发光材料,将在显示、照明、生物传感等多个领域引发革命性变革,为相关产业带来千亿级别的市场机遇。”



(本文信息仅作分享交流使用,并非我司观点与立场;如有侵权,请联系我司删除。)

(来源:CINNO)

地址:深圳市龙华区大浪街道祥昭大厦17楼

Copyright © 2024 天明山科技集团